旗帜遴选
公务员一对一辅导专家
搜索
旗帜
500人
计划
持续招聘人才
首页
遴选题库
遴选笔试真题
遴选面试真题
面试每日一题
视频课堂
系列公开课
遴选微课堂
好文分享
小旗说
优秀学员分享
专属教材
笔试教材
面试教材
名师团队
旗帜特色
一旗谈
一旗赢
一旗练
旗文日报
原创精析
旗文共赏
366班会
试岗评价
遴选热点
旗帜荣光
关于我们
精品课程
长线备考课程
省市直遴选课程
笔试课程
面试课程
纪委监委专题
旗帜播报
旗帜教育、旗帜成长学员2020年招聘简章
网站引流
QQ
微信
电话
金老师18810899585齐老师18301473116
购物
公众号
微博
×
当前位置:
首页
>>
省市直遴选课程
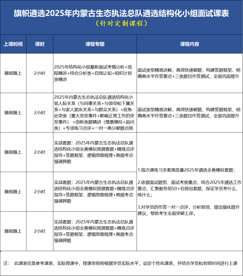
>> 环境厅执法面试 结构化小组
文章详情
环境厅执法面试 结构化小组
浏览次数:
9127
日期:
2025-10-29 09:19